ผลิตภัณฑ์พิเศษ/โปรโมชัน
สินเชื่อ
ประกันการส่งออกและลงทุน
บริการอื่น ๆ
ข่าวสาร
อัตราและค่าธรรมเนียม
เกี่ยวกับธนาคาร
Knowledge Center
demoB
TH
EN
-A
A
A+
TH
EN
-A
A
A+
เติมทุน
บริการสินเชื่อเพื่อสนับสนุนผู้ซื้อแฟรนไชส์ไทย/ เชนไทย
มาตรการสนับสนุนการให้สินเชื่อแก่ผู้ประกอบธุรกิจ (สินเชื่อฟื้นฟู)
สินเชื่อ Global อุ่นใจ
สินเชื่อเครือข่ายธุรกิจครบวงจร
สินเชื่อเอ็กซิม Jump Start
สินเชื่อเอ็กซิมเพื่อ EEC และเครือข่ายนิคมอุตสาหกรรม
สินเชื่อเอ็กซิมเพื่อธุรกิจขนาดกลาง
พักหนี้
กรอบการดำเนินงานภายใต้มาตรการสนับสนุนการรับโอนทรัพย์สินหลักประกันเพื่อชำระหนี้ (Asset Warehousing)
สินเชื่อระยะสั้น
สินเชื่อผู้ผลิตเพื่อผู้ส่งออก
สินเชื่อเพื่อการนำเข้า (ทรัสต์รีซีท)
สินเชื่อเพื่อการส่งออกสกุลเงินบาทและสกุลเงินตราต่างประเทศ
สินเชื่อเพื่อซัพพลายเออร์ส
สินเชื่อหมุนเวียนเพื่อการส่งออก (สรุปเอกสาร)
สินเชื่อระยะยาว
สินเชื่อเพื่อการลงทุนในประเทศ
สินเชื่อสําหรับผู้ให้บริการโลจิสติกส์
สินเชื่อเพื่อขยายกําลังการผลิต
สินเชื่อพาณิชยนาวี
สินเชื่อเพื่อร่วมงานแสดงสินค้า
สินเชื่อเพื่อสนับสนุนกลไกการพัฒนาที่สะอาด
สินเชื่อเพื่อการลงทุนในต่างประเทศ
บริการสนับสนุนธุรกิจก่อสร้างในต่างประเทศ
สินเชื่อเพื่อสนับสนุนการขายเครื่องจักร
บริการสนับสนุนการลงทุนในต่างประเทศ
บริการสนับสนุนร้านอาหารไทยในต่างประเทศ
บริการสนับสนุนสินเชื่อแก่ธนาคารผู้ซื้อในต่างประเทศ
สินเชื่อระยะยาวเพื่อสนับสนุนการส่งออกสินค้าทุน/บริการ
ประกันการส่งออก
ประกันการส่งออกระยะสั้น
EXIMSURE ภายใต้เงื่อนไขการชำระเงินแบบ L/C
EXIMSURE ภายใต้เงื่อนไขการชำระเงินแบบ D/P, D/A, O/A
EXIMFlexi
EXIM Smart SMEs
EXIM for Small Biz
ช่องทางการใช้บริการประกันการส่งออกแบบ Online
ประกันระยะกลางและระยะยาว
บริการประกันการส่งออกระยะกลางและระยะยาว
ประกันความเสี่ยงการลงทุน
ประเมินความเสี่ยงผู้ซื้อ/ ธนาคารผู้ซื้อ
บริการสนับสนุนการนำเข้า
บริการเปิด L/C
Import Bill for Collection
Trust Receipt
Shipping Guarantee
Outward Remittance
บริการสนับสนุนการส่งออก
Export Bill for Collection
Export Bill Under L/C
Inward Remittance
L/C Transfer
L/C Advising and Amendment
บริการสัญญาซื้อขายเงินตราต่างประเทศล่วงหน้า
บริการออกหนังสือค้ำประกัน
หนังสือค้ำประกันการยื่นซองประกวดราคา
หนังสือค้ำประกันหลักประกันสัญญา
หนังสือค้ำประกันการรับเงินล่วงหน้า
หนังสือค้ำประกันการประกันผลงาน
การอาวัลตั๋วสัญญาใช้เงิน
หนังสือค้ำประกันค่าภาษีอากรสำหรับกรมศุลกากร
หนังสือค้ำประกันอิเล็กทรอนิกส์
ขั้นตอนการดำเนินการออกหนังสือค้ำประกัน
ดาวน์โหลดแบบฟอร์ม
ธุรกิจธนาคาร
สินเชื่อ/โครงการระหว่างประเทศ/การรับประกันการส่งออก
ข่าวประชาสัมพันธ์
แถลงนโยบายและผลการดำเนินงาน
ภาพกิจกรรม
เรื่องน่าสนใจ
ประกาศธนาคาร
ประกาศจัดซื้อจัดจ้าง
ประกาศการจัดซื้อจัดจ้าง
แผนการจัดซื้อจัดจ้าง
แผนการจัดซื้อจัดจ้าง
อัตราดอกเบี้ยและค่าธรรมเนียม
อัตราค่าธรรมเนียม
อัตราดอกเบี้ย
ประกาศขายทอดตลาด
ประกาศขายทอดตลาด
ประกาศอื่นๆ
ประกาศอื่นๆ
อัตรา
อัตราค่าธรรมเนียม
อัตราดอกเบี้ย
ข้อมูลธนาคาร
โครงสร้างองค์กร
ข้อมูลการเงิน
การพัฒนาอย่างยั่งยืน
การกำกับดูแลกิจการ
กฎหมายที่เกี่ยวข้อง
EXIM E-NEWS
ดร.รักษ์ เล่าเรื่อง
ข้อมูลวิจัยธุรกิจ
EXAC by EXIM
อบรมสัมมนา
a
b
[{"DocumentName":"a","NodeLevel":5,"ClassName":"Exim.Menu_New"},{"DocumentName":"b","NodeLevel":5,"ClassName":"Exim.Menu_New"}]
Home
/
เกี่ยวกับ Exim
/
ข้อมูลธนาคาร
/
โครงสร้างองค์กร
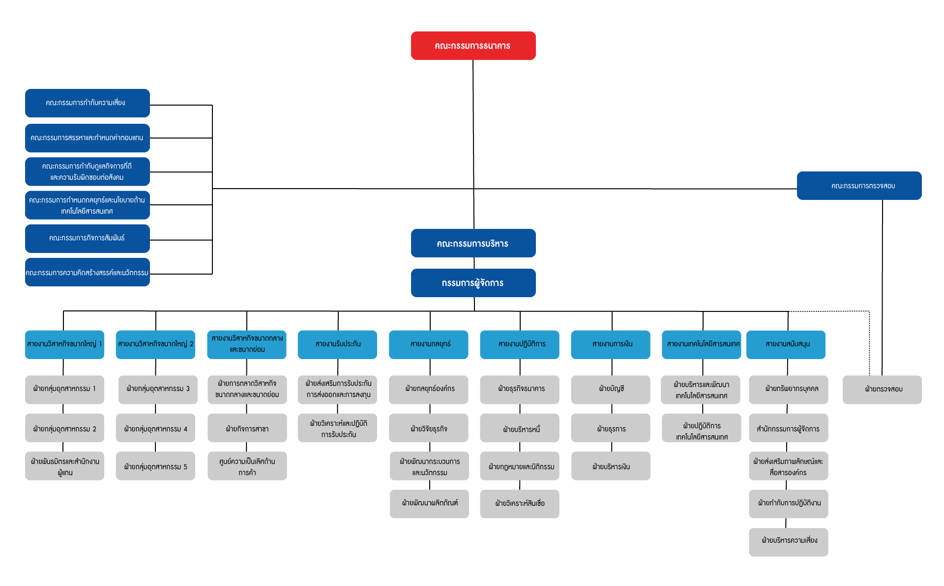
โครงสร้างองค์กร
ดูรูปขนาดใหญ่
Menu
ผลิตภัณฑ์พิเศษ/โปรโมชัน
Open submenu
สินเชื่อ
Open submenu
ประกันการส่งออกและลงทุน
Open submenu
บริการอื่น ๆ
Open submenu
ข่าวสาร
Open submenu
อัตราและค่าธรรมเนียม
Open submenu
เกี่ยวกับธนาคาร
Open submenu
Knowledge Center
Open submenu
demoB
Open submenu
Close submenu
ผลิตภัณฑ์พิเศษ/โปรโมชัน
เติมทุน
Open submenu
พักหนี้
Open submenu
Close submenu
เติมทุน
บริการสินเชื่อเพื่อสนับสนุนผู้ซื้อแฟรนไชส์ไทย/ เชนไทย
มาตรการสนับสนุนการให้สินเชื่อแก่ผู้ประกอบธุรกิจ (สินเชื่อฟื้นฟู)
สินเชื่อ Global อุ่นใจ
สินเชื่อเครือข่ายธุรกิจครบวงจร
สินเชื่อเอ็กซิม Jump Start
สินเชื่อเอ็กซิมเพื่อ EEC และเครือข่ายนิคมอุตสาหกรรม
สินเชื่อเอ็กซิมเพื่อธุรกิจขนาดกลาง
Close submenu
พักหนี้
กรอบการดำเนินงานภายใต้มาตรการสนับสนุนการรับโอนทรัพย์สินหลักประกันเพื่อชำระหนี้ (Asset Warehousing)
Close submenu
สินเชื่อ
สินเชื่อระยะสั้น
Open submenu
สินเชื่อระยะยาว
Open submenu
Close submenu
สินเชื่อระยะสั้น
สินเชื่อผู้ผลิตเพื่อผู้ส่งออก
สินเชื่อเพื่อการนำเข้า (ทรัสต์รีซีท)
สินเชื่อเพื่อการส่งออกสกุลเงินบาทและสกุลเงินตราต่างประเทศ
สินเชื่อเพื่อซัพพลายเออร์ส
สินเชื่อหมุนเวียนเพื่อการส่งออก (สรุปเอกสาร)
Close submenu
สินเชื่อระยะยาว
สินเชื่อเพื่อการลงทุนในประเทศ
Open submenu
สินเชื่อเพื่อการลงทุนในต่างประเทศ
Open submenu
Close submenu
สินเชื่อเพื่อการลงทุนในประเทศ
สินเชื่อสําหรับผู้ให้บริการโลจิสติกส์
สินเชื่อเพื่อขยายกําลังการผลิต
สินเชื่อพาณิชยนาวี
สินเชื่อเพื่อร่วมงานแสดงสินค้า
สินเชื่อเพื่อสนับสนุนกลไกการพัฒนาที่สะอาด
Close submenu
สินเชื่อเพื่อการลงทุนในต่างประเทศ
บริการสนับสนุนธุรกิจก่อสร้างในต่างประเทศ
สินเชื่อเพื่อสนับสนุนการขายเครื่องจักร
บริการสนับสนุนการลงทุนในต่างประเทศ
บริการสนับสนุนร้านอาหารไทยในต่างประเทศ
บริการสนับสนุนสินเชื่อแก่ธนาคารผู้ซื้อในต่างประเทศ
สินเชื่อระยะยาวเพื่อสนับสนุนการส่งออกสินค้าทุน/บริการ
Close submenu
ประกันการส่งออกและลงทุน
ประกันการส่งออก
Open submenu
ประกันความเสี่ยงการลงทุน
ประเมินความเสี่ยงผู้ซื้อ/ ธนาคารผู้ซื้อ
Close submenu
ประกันการส่งออก
ประกันการส่งออกระยะสั้น
Open submenu
ประกันระยะกลางและระยะยาว
Open submenu
Close submenu
ประกันการส่งออกระยะสั้น
EXIMSURE ภายใต้เงื่อนไขการชำระเงินแบบ L/C
EXIMSURE ภายใต้เงื่อนไขการชำระเงินแบบ D/P, D/A, O/A
EXIMFlexi
EXIM Smart SMEs
EXIM for Small Biz
ช่องทางการใช้บริการประกันการส่งออกแบบ Online
Close submenu
ประกันระยะกลางและระยะยาว
บริการประกันการส่งออกระยะกลางและระยะยาว
Close submenu
บริการอื่น ๆ
บริการสนับสนุนการนำเข้า
Open submenu
บริการสนับสนุนการส่งออก
Open submenu
บริการออกหนังสือค้ำประกัน
Open submenu
ดาวน์โหลดแบบฟอร์ม
Open submenu
Close submenu
บริการสนับสนุนการนำเข้า
บริการเปิด L/C
Import Bill for Collection
Trust Receipt
Shipping Guarantee
Outward Remittance
Close submenu
บริการสนับสนุนการส่งออก
Export Bill for Collection
Export Bill Under L/C
Inward Remittance
L/C Transfer
L/C Advising and Amendment
บริการสัญญาซื้อขายเงินตราต่างประเทศล่วงหน้า
Close submenu
บริการออกหนังสือค้ำประกัน
หนังสือค้ำประกันการยื่นซองประกวดราคา
หนังสือค้ำประกันหลักประกันสัญญา
หนังสือค้ำประกันการรับเงินล่วงหน้า
หนังสือค้ำประกันการประกันผลงาน
การอาวัลตั๋วสัญญาใช้เงิน
หนังสือค้ำประกันค่าภาษีอากรสำหรับกรมศุลกากร
หนังสือค้ำประกันอิเล็กทรอนิกส์
ขั้นตอนการดำเนินการออกหนังสือค้ำประกัน
Close submenu
ดาวน์โหลดแบบฟอร์ม
ธุรกิจธนาคาร
สินเชื่อ/โครงการระหว่างประเทศ/การรับประกันการส่งออก
Close submenu
ข่าวสาร
ข่าวประชาสัมพันธ์
แถลงนโยบายและผลการดำเนินงาน
ภาพกิจกรรม
เรื่องน่าสนใจ
ประกาศธนาคาร
Open submenu
Close submenu
ประกาศธนาคาร
ประกาศจัดซื้อจัดจ้าง
Open submenu
แผนการจัดซื้อจัดจ้าง
Open submenu
อัตราดอกเบี้ยและค่าธรรมเนียม
Open submenu
ประกาศขายทอดตลาด
Open submenu
ประกาศอื่นๆ
Open submenu
Close submenu
ประกาศจัดซื้อจัดจ้าง
ประกาศการจัดซื้อจัดจ้าง
Close submenu
แผนการจัดซื้อจัดจ้าง
แผนการจัดซื้อจัดจ้าง
Close submenu
อัตราดอกเบี้ยและค่าธรรมเนียม
อัตราค่าธรรมเนียม
อัตราดอกเบี้ย
Close submenu
ประกาศขายทอดตลาด
ประกาศขายทอดตลาด
Close submenu
ประกาศอื่นๆ
ประกาศอื่นๆ
Close submenu
อัตราและค่าธรรมเนียม
อัตรา
Open submenu
Close submenu
อัตรา
อัตราค่าธรรมเนียม
อัตราดอกเบี้ย
Close submenu
เกี่ยวกับธนาคาร
ข้อมูลธนาคาร
Open submenu
ข้อมูลการเงิน
การพัฒนาอย่างยั่งยืน
การกำกับดูแลกิจการ
กฎหมายที่เกี่ยวข้อง
Close submenu
ข้อมูลธนาคาร
โครงสร้างองค์กร
Close submenu
Knowledge Center
EXIM E-NEWS
ดร.รักษ์ เล่าเรื่อง
ข้อมูลวิจัยธุรกิจ
EXAC by EXIM
อบรมสัมมนา
Close submenu
demoB
a
b